浏览器兼容性提示
您正在使用较旧版本的浏览器,部分功能可能无法正常显示。建议升级到最新版本的:
Chrome
Edge
Firefox
首页
项目公告
招标公告
结果公告
变更公告
企业信息
公司简介
企业资质
华采动态
政策法规
国家
省级
联系我们
加入我们
联系方式
国家
省级
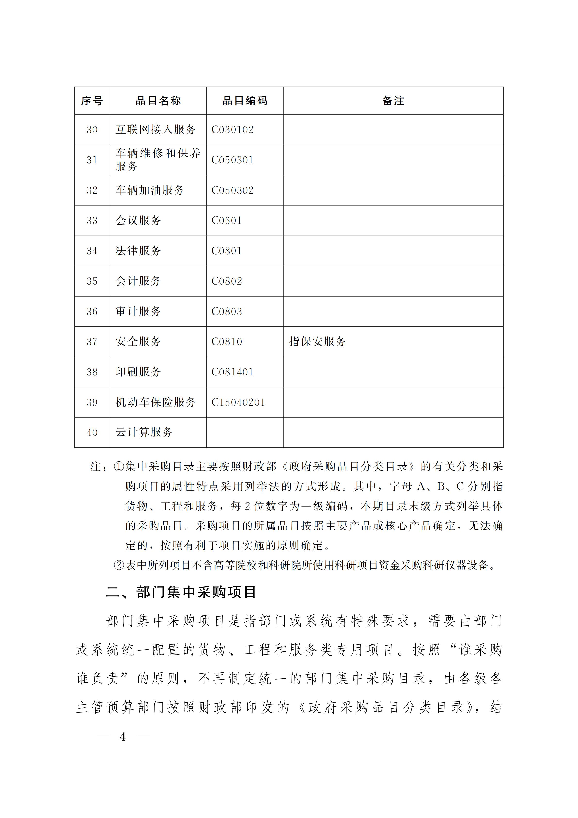
陕西省人民政府办公厅关于印发政府集中采购目录及标准 (2021年版) 的通知
发布日期: 2020-10-19
阅读量: 680 次阅读
发布者: 华采
上一篇
《陕西省优化营商环境条例》
下一篇
陕西省人民政府办公厅关于印发2020年度政府集中采购目录及采购限额标准的通知
返回顶部